太阳成集团tyc(122ccvip)官网-SunCity Group
首页
关于我们
太阳成集团tyc122ccvip简介
团队队伍
机构设置
联系我们
党建工作
教学科研
人才培养
来华职工教育
ISEC旅游管理专业
朝鲜(韩国)语专业
国际员工工作
国内员工工作
招生信息
国际员工招生
国内员工招生
规章制度
下载专区
通知公告
当前位置:
首页
>
通知公告
> 正文
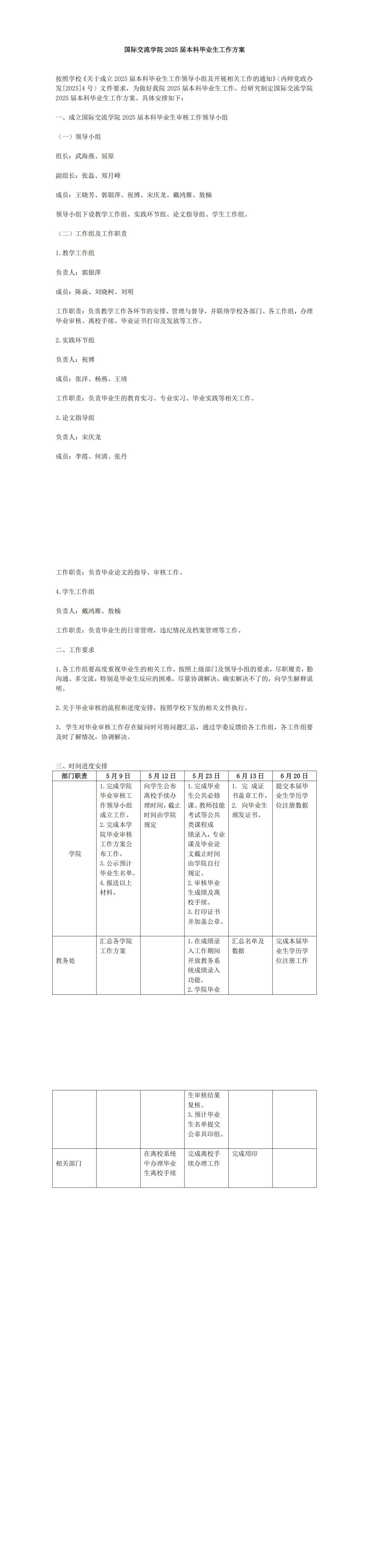
太阳成集团tyc122ccvip2025届本科毕业生工作方案
作者:
来源:太阳成集团tyc122ccvip
发布日期:2025-05-15
浏览:次
太阳成集团tyc122ccvip2025 届预计本科毕业生名单
上一篇:
期末监考表
下一篇:
太阳成集团tyc122ccvip2025年本科员工转专业工作细则
------校内链接------
------友情链接------
快速入口: